- Selected
- |
- Default Values
- Nested Workflows
- Tools
- Inputs/Outputs
This workflow is Open Source and may be reused according to the terms of:
Apache License 2.0
Note that the tools invoked by the workflow may have separate licenses.
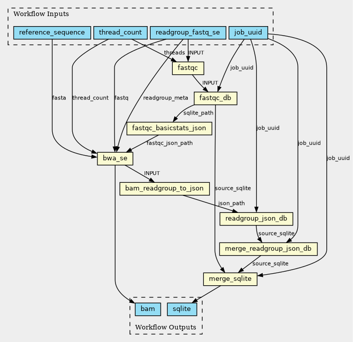
Inputs
| ID | Type | Title | Doc |
|---|---|---|---|
| job_uuid | String | ||
| thread_count | Long | ||
| readgroup_fastq_se | https://w3id.org/cwl/view/git/b110a23e2efaaadfd4feca4f9e130946d1c5418d/tools/readgroup.yml#readgroup_fastq_se_file | ||
| reference_sequence | File |
Steps
| ID | Runs | Label | Doc |
|---|---|---|---|
| bwa_se |
../../tools/bwa_record_se.cwl
(CommandLineTool)
|
||
| fastqc |
../../tools/fastqc.cwl
(CommandLineTool)
|
||
| fastqc_db |
../../tools/fastqc_db.cwl
(CommandLineTool)
|
||
| merge_sqlite |
../../tools/merge_sqlite.cwl
(CommandLineTool)
|
||
| readgroup_json_db |
../../tools/readgroup_json_db.cwl
(CommandLineTool)
|
||
| bam_readgroup_to_json |
../../tools/bam_readgroup_to_json.cwl
(CommandLineTool)
|
||
| fastqc_basicstats_json |
../../tools/fastqc_basicstatistics_json.cwl
(CommandLineTool)
|
||
| merge_readgroup_json_db |
../../tools/merge_sqlite.cwl
(CommandLineTool)
|
Outputs
| ID | Type | Label | Doc |
|---|---|---|---|
| bam | File | ||
| sqlite | File |
Permalink:
https://w3id.org/cwl/view/git/b110a23e2efaaadfd4feca4f9e130946d1c5418d/workflows/bamfastq_align/bwa_se.cwl
