- Selected
- |
- Default Values
- Nested Workflows
- Tools
- Inputs/Outputs
This workflow is Open Source and may be reused according to the terms of:
Apache License 2.0
Note that the tools invoked by the workflow may have separate licenses.
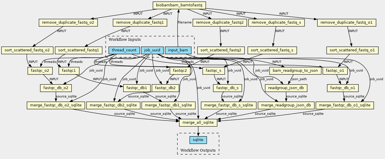
Inputs
| ID | Type | Title | Doc |
|---|---|---|---|
| job_uuid | String | ||
| input_bam | File | ||
| thread_count | Long |
Steps
| ID | Runs | Label | Doc |
|---|---|---|---|
| fastqc1 |
../../tools/fastqc.cwl
(CommandLineTool)
|
||
| fastqc2 |
../../tools/fastqc.cwl
(CommandLineTool)
|
||
| fastqc_s |
../../tools/fastqc.cwl
(CommandLineTool)
|
||
| fastqc_o1 |
../../tools/fastqc.cwl
(CommandLineTool)
|
||
| fastqc_o2 |
../../tools/fastqc.cwl
(CommandLineTool)
|
||
| fastqc_db1 |
../../tools/fastqc_db.cwl
(CommandLineTool)
|
||
| fastqc_db2 |
../../tools/fastqc_db.cwl
(CommandLineTool)
|
||
| fastqc_db_s |
../../tools/fastqc_db.cwl
(CommandLineTool)
|
||
| fastqc_db_o1 |
../../tools/fastqc_db.cwl
(CommandLineTool)
|
||
| fastqc_db_o2 |
../../tools/fastqc_db.cwl
(CommandLineTool)
|
||
| merge_all_sqlite |
../../tools/merge_sqlite.cwl
(CommandLineTool)
|
||
| readgroup_json_db |
../../tools/readgroup_json_db.cwl
(CommandLineTool)
|
||
| biobambam_bamtofastq |
../../tools/biobambam2_bamtofastq.cwl
(CommandLineTool)
|
||
| bam_readgroup_to_json |
../../tools/bam_readgroup_to_json.cwl
(CommandLineTool)
|
||
| sort_scattered_fastq1 |
../../tools/sort_scatter_expression.cwl
(ExpressionTool)
|
||
| sort_scattered_fastq2 |
../../tools/sort_scatter_expression.cwl
(ExpressionTool)
|
||
| sort_scattered_fastq_s |
../../tools/sort_scatter_expression.cwl
(ExpressionTool)
|
||
| merge_fastqc_db1_sqlite |
../../tools/merge_sqlite.cwl
(CommandLineTool)
|
||
| merge_fastqc_db2_sqlite |
../../tools/merge_sqlite.cwl
(CommandLineTool)
|
||
| merge_readgroup_json_db |
../../tools/merge_sqlite.cwl
(CommandLineTool)
|
||
| remove_duplicate_fastq1 |
../../tools/fastq_remove_duplicate_qname.cwl
(CommandLineTool)
|
||
| remove_duplicate_fastq2 |
../../tools/fastq_remove_duplicate_qname.cwl
(CommandLineTool)
|
||
| sort_scattered_fastq_o1 |
../../tools/sort_scatter_expression.cwl
(ExpressionTool)
|
||
| sort_scattered_fastq_o2 |
../../tools/sort_scatter_expression.cwl
(ExpressionTool)
|
||
| merge_fastqc_db_s_sqlite |
../../tools/merge_sqlite.cwl
(CommandLineTool)
|
||
| remove_duplicate_fastq_s |
../../tools/fastq_remove_duplicate_qname.cwl
(CommandLineTool)
|
||
| merge_fastqc_db_o1_sqlite |
../../tools/merge_sqlite.cwl
(CommandLineTool)
|
||
| merge_fastqc_db_o2_sqlite |
../../tools/merge_sqlite.cwl
(CommandLineTool)
|
||
| remove_duplicate_fastq_o1 |
../../tools/fastq_remove_duplicate_qname.cwl
(CommandLineTool)
|
||
| remove_duplicate_fastq_o2 |
../../tools/fastq_remove_duplicate_qname.cwl
(CommandLineTool)
|
Outputs
| ID | Type | Label | Doc |
|---|---|---|---|
| sqlite | File |
Permalink:
https://w3id.org/cwl/view/git/98af742f0b342b731766bc975b95ee7cc1f90fd2/workflows/fastq_readgroup_stats/transform.cwl
