- Selected
- |
- Default Values
- Nested Workflows
- Tools
- Inputs/Outputs
This workflow is Open Source and may be reused according to the terms of:
https://raw.githubusercontent.com/ncbi/pgap/5461e63dc4714bb81e1c9f58e436c8465107a199/LICENSE.md
Note that the tools invoked by the workflow may have separate licenses.
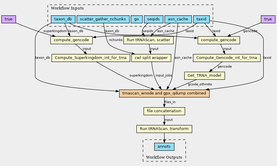
Inputs
| ID | Type | Title | Doc |
|---|---|---|---|
| go | Boolean[] | ||
| taxid | Integer | ||
| seqids | File | ||
| taxon_db | File | ||
| asn_cache | Directory | ||
| scatter_gather_nchunks | String |
Steps
| ID | Runs | Label | Doc |
|---|---|---|---|
| split_jobs |
../split_jobs/split.cwl
(CommandLineTool)
|
cwl split wrapper | |
| Get_TRNA_model |
../progs/gencode2trnamodel.cwl
(ExpressionTool)
|
||
| Run_scan_and_dump |
wf_scan_and_dump.cwl
(Workflow)
|
trnascan_wnode and gpx_qdump combined | |
| Run_tRNAScan_submit |
gpx_qsubmit_trnascan.cwl
(CommandLineTool)
|
Run tRNAScan, scatter | |
| collect_intermediate |
../split_jobs/cat_array_of_files.cwl
(CommandLineTool)
|
file concatenation | |
| Compute_Gencode_for_trna |
../progs/compute_gencode.cwl
(CommandLineTool)
|
compute_gencode | |
| Run_tRNAScan_trnascan_dump |
trnascan_dump.cwl
(CommandLineTool)
|
Run tRNAScan, transform | |
| Compute_Gencode_int_for_trna |
../progs/file2int.cwl
(ExpressionTool)
|
||
| Compute_Superkingdom_for_trna |
../progs/compute_gencode.cwl
(CommandLineTool)
|
compute_gencode | |
| Compute_Superkingdom_int_for_trna |
../progs/file2int.cwl
(ExpressionTool)
|
Outputs
| ID | Type | Label | Doc |
|---|---|---|---|
| annots | File |
Permalink:
https://w3id.org/cwl/view/git/5461e63dc4714bb81e1c9f58e436c8465107a199/bacterial_trna/wf_trnascan.cwl
