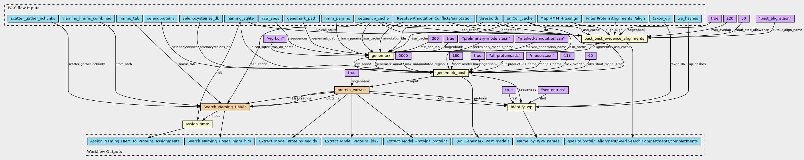
Workflow: Bacterial Annotation, pass 3, structural annotation, functional annotation: ab initio GeneMark, by WP, by HMM (second pass)
- Selected
- |
- Default Values
- Nested Workflows
- Tools
- Inputs/Outputs
This workflow is Open Source and may be reused according to the terms of:
https://raw.githubusercontent.com/ncbi/pgap/5461e63dc4714bb81e1c9f58e436c8465107a199/LICENSE.md
Note that the tools invoked by the workflow may have separate licenses.
Inputs
| ID | Type | Title | Doc |
|---|---|---|---|
| hmms_tab | File | ||
| raw_seqs | File | ||
| taxon_db | File | ||
| wp_hashes | File | ||
| annotation | File | Resolve Annotation Conflicts/annotation | |
| hmm_aligns | File | Map HMM Hits/align | |
| hmm_params | File | ||
| thresholds | File | ||
| prot_aligns | File | Filter Protein Alignments I/align | |
| genemark_path | Directory | ||
| naming_sqlite | File | ||
| uniColl_cache | Directory | ||
| selenoproteins | Directory | ||
| sequence_cache | Directory | ||
| selenocysteines_db | String | ||
| naming_hmms_combined | Directory | ||
| scatter_gather_nchunks | String |
Steps
| ID | Runs | Label | Doc |
|---|---|---|---|
| Name_by_WPs |
../progs/identify_wp.cwl
(CommandLineTool)
|
identify_wp | |
| Run_GeneMark |
../progs/genemark.cwl
(CommandLineTool)
|
genemark | |
| Run_GeneMark_Post |
../progs/genemark_post.cwl
(CommandLineTool)
|
genemark_post | |
| Search_Naming_HMMs |
../task_types/tt_hmmsearch_wnode.cwl
(Workflow)
|
||
| Extract_Model_Proteins |
../progs/protein_extract.cwl
(Workflow)
|
protein_extract | |
| Assign_Naming_HMM_to_Proteins |
../progs/assign_hmm.cwl
(CommandLineTool)
|
assign_hmm | |
| Find_Best_Evidence_Alignments |
../progs/bact_best_evidence_alignments.cwl
(CommandLineTool)
|
bact_best_evidence_alignments |
Outputs
| ID | Type | Label | Doc |
|---|---|---|---|
| Name_by_WPs_names | File | ||
| Run_GeneMark_Post_models | File | ||
| Extract_Model_Proteins_lds2 | File | ||
| Search_Naming_HMMs_hmm_hits | File | ||
| Extract_Model_Proteins_seqids | File | ||
| Extract_Model_Proteins_proteins | File | ||
| Find_Best_Evidence_Alignments_aligns | File | goes to protein_alignment/Seed Search Compartments/compartments | |
| Assign_Naming_HMM_to_Proteins_assignments | File |
Permalink:
https://w3id.org/cwl/view/git/5461e63dc4714bb81e1c9f58e436c8465107a199/bacterial_annot/wf_bacterial_annot_pass3.cwl
