Workflow: taxcheck.cwl
Perform taxonomic identification tasks on an input genome
- Selected
- |
- Default Values
- Nested Workflows
- Tools
- Inputs/Outputs
This workflow is Open Source and may be reused according to the terms of:
https://raw.githubusercontent.com/ncbi/pgap/068222510fdab75046c7f733a0cc919e36744ade/LICENSE.md
Note that the tools invoked by the workflow may have separate licenses.
Inputs
| ID | Type | Title | Doc |
|---|---|---|---|
| fasta | File | ||
| submol | File | ||
| uuid_in | File (Optional) | ||
| make_uuid | Boolean (Optional) | ||
| no_internet | Boolean (Optional) | ||
| gc_assm_name | String | ||
| report_usage | Boolean | ||
| ignore_all_errors | Boolean (Optional) | ||
| supplemental_data | Directory |
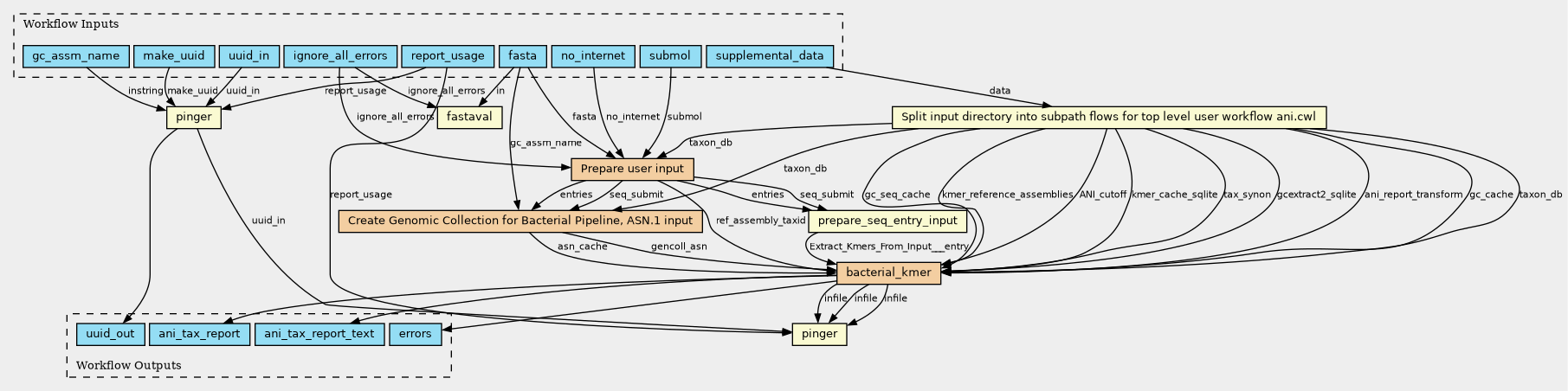
Steps
| ID | Runs | Label | Doc |
|---|---|---|---|
| fastaval |
progs/fastaval.cwl
(CommandLineTool)
|
fastaval | |
| passdata |
expr/ani.cwl
(ExpressionTool)
|
Split input directory into subpath flows for top level user workflow ani.cwl | |
| ping_stop |
progs/pinger.cwl
(CommandLineTool)
|
pinger | |
| ping_start |
progs/pinger.cwl
(CommandLineTool)
|
pinger | |
| bacterial_kmer |
bacterial_kmer/wf_bacterial_kmer.cwl
(Workflow)
|
bacterial_kmer | |
| genomic_source |
genomic_source/wf_genomic_source_asn.cwl
(Workflow)
|
Create Genomic Collection for Bacterial Pipeline, ASN.1 input | |
| Prepare_Seq_entries |
progs/prepare_seq_entry_input.cwl
(CommandLineTool)
|
prepare_seq_entry_input | |
| prepare_input_template |
prepare_user_input2.cwl
(Workflow)
|
Prepare user input |
Prepare user input for NCBI-PGAP pipeline |
Outputs
| ID | Type | Label | Doc |
|---|---|---|---|
| errors | File (Optional) | ||
| uuid_out | File | ||
| ani_tax_report | File | ||
| ani_tax_report_text | File |
Permalink:
https://w3id.org/cwl/view/git/068222510fdab75046c7f733a0cc919e36744ade/taxcheck.cwl
