- Selected
- |
- Default Values
- Nested Workflows
- Tools
- Inputs/Outputs
Unknown workflow license, check
source repository.
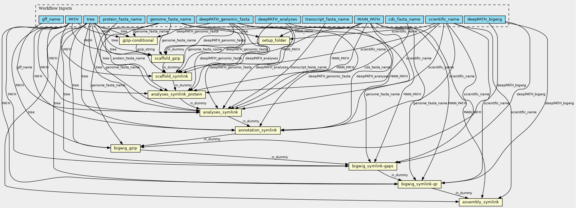
Inputs
| ID | Type | Title | Doc |
|---|---|---|---|
| PATH | String[] | ||
| tree | String[] | ||
| gff_name | String[] | ||
| MAIN_PATH | String | ||
| cds_fasta_name | String[] | ||
| deepPATH_bigwig | String[] | ||
| scientific_name | String[] | ||
| deepPATH_analyses | String[] | ||
| genome_fasta_name | String[] | ||
| protein_fasta_name | String[] | ||
| transcript_fasta_name | String[] | ||
| deepPATH_genomic_fasta | String[] |
Steps
| ID | Runs | Label | Doc |
|---|---|---|---|
| bigwig_gzip |
flow_reorganize_symlinks/bigwig_gzip.cwl
(CommandLineTool)
|
||
| setup_folder |
flow_reorganize_symlinks/setup_folder.cwl
(CommandLineTool)
|
||
| scaffold_gzip |
flow_reorganize_symlinks/scaffold_gzip.cwl
(CommandLineTool)
|
||
| analyses_symlink |
flow_reorganize_symlinks/analyses_symlink.cwl
(CommandLineTool)
|
||
| assembly_symlink |
flow_reorganize_symlinks/assembly_symlink.cwl
(CommandLineTool)
|
||
| gzip-conditional |
1a07b54ecc1ac4d3c32ba6d38af48a50
(CommandLineTool)
|
||
| scaffold_symlink |
flow_reorganize_symlinks/scaffold_symlink.cwl
(CommandLineTool)
|
||
| bigwig_symlink-gc |
flow_reorganize_symlinks/bigwig_symlink-gc.cwl
(CommandLineTool)
|
||
| annotation_symlink |
flow_reorganize_symlinks/annotation_symlink.cwl
(CommandLineTool)
|
||
| bigwig_symlink-gaps |
flow_reorganize_symlinks/bigwig_symlink-gaps.cwl
(CommandLineTool)
|
||
| analyses_symlink_protein |
flow_reorganize_symlinks/analyses_symlink_protein.cwl
(CommandLineTool)
|
Outputs
There are no outputs in this workflow
Permalink:
https://w3id.org/cwl/view/git/add45db6f08de518e224bdc3c04094fd69cad2d2/CreateSymlink-workflow.cwl
