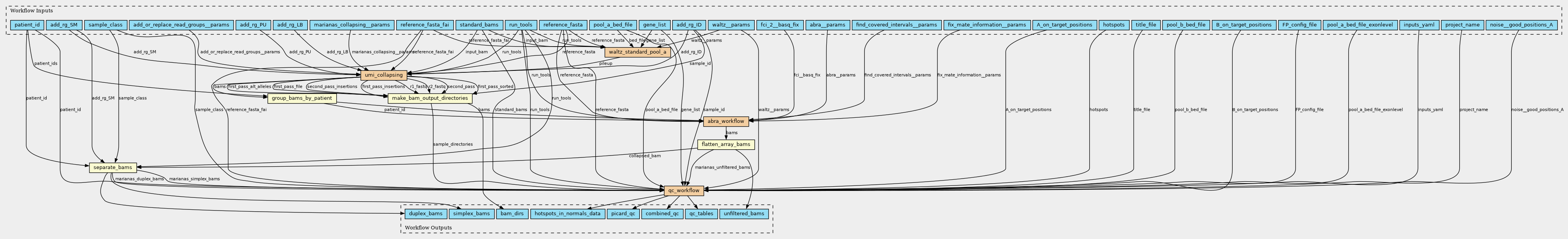
Workflow: standard_bam_to_collapsed_qc.cwl
This is a workflow to go from standard bams to collapsed bams and QC results.
- Selected
- |
- Default Values
- Nested Workflows
- Tools
- Inputs/Outputs
This workflow is Open Source and may be reused according to the terms of:
MIT License
Note that the tools invoked by the workflow may have separate licenses.
Inputs
| ID | Type | Title | Doc |
|---|---|---|---|
| hotspots | File | ||
| add_rg_ID | String[] | ||
| add_rg_LB | Integer[] | ||
| add_rg_PU | String[] | ||
| add_rg_SM | String[] | ||
| gene_list | File | ||
| run_tools | https://w3id.org/cwl/view/git/b0f226a9ac5152f3afe0d38c8cd54aa25b8b01cf/resources/schemas/collapsing_tools.yaml#run_tools | ||
| patient_id | String[] | ||
| title_file | File | ||
| inputs_yaml | File | ||
| abra__params | https://w3id.org/cwl/view/git/b0f226a9ac5152f3afe0d38c8cd54aa25b8b01cf/resources/schemas/params/abra.yaml#abra__params | ||
| project_name | String | ||
| sample_class | String[] | ||
| standard_bams | File[] | ||
| waltz__params | https://w3id.org/cwl/view/git/b0f226a9ac5152f3afe0d38c8cd54aa25b8b01cf/resources/schemas/params/waltz.yaml#waltz__params | ||
| FP_config_file | File | ||
| fci_2__basq_fix | Boolean (Optional) | ||
| pool_a_bed_file | File | ||
| pool_b_bed_file | File | ||
| reference_fasta | String | ||
| reference_fasta_fai | String | ||
| A_on_target_positions | File | ||
| B_on_target_positions | File | ||
| noise__good_positions_A | File | ||
| pool_a_bed_file_exonlevel | File | ||
| marianas_collapsing__params | https://w3id.org/cwl/view/git/b0f226a9ac5152f3afe0d38c8cd54aa25b8b01cf/resources/schemas/params/marianas_collapsing.yaml#marianas_collapsing__params | ||
| fix_mate_information__params | https://w3id.org/cwl/view/git/b0f226a9ac5152f3afe0d38c8cd54aa25b8b01cf/resources/schemas/params/fix_mate_information.yaml#fix_mate_information__params | ||
| find_covered_intervals__params | https://w3id.org/cwl/view/git/b0f226a9ac5152f3afe0d38c8cd54aa25b8b01cf/resources/schemas/params/find_covered_intervals.yaml#find_covered_intervals__params | ||
| add_or_replace_read_groups__params | https://w3id.org/cwl/view/git/b0f226a9ac5152f3afe0d38c8cd54aa25b8b01cf/resources/schemas/params/add_or_replace_read_groups.yaml#add_or_replace_read_groups__params |
Steps
| ID | Runs | Label | Doc |
|---|---|---|---|
| qc_workflow |
../QC/qc_workflow.cwl
(Workflow)
|
||
| abra_workflow |
../ABRA/abra_workflow.cwl
(Workflow)
|
||
| separate_bams |
../../cwl_tools/marianas/SeparateBams.cwl
(CommandLineTool)
|
||
| umi_collapsing |
../marianas/marianas_collapsing_workflow.cwl
(Workflow)
|
||
| flatten_array_bams |
../../cwl_tools/expression_tools/flatten_array_bam.cwl
(ExpressionTool)
|
||
| group_bams_by_patient |
../../cwl_tools/expression_tools/group_bams.cwl
(ExpressionTool)
|
||
| waltz_standard_pool_a |
../waltz/waltz-workflow.cwl
(Workflow)
|
||
| make_bam_output_directories |
../../cwl_tools/expression_tools/make_sample_output_dirs.cwl
(ExpressionTool)
|
This tool groups files for one sample into a single directory |
Outputs
| ID | Type | Label | Doc |
|---|---|---|---|
| bam_dirs | Directory[] | ||
| picard_qc | Directory | ||
| qc_tables | Directory | ||
| combined_qc | Directory | ||
| duplex_bams | https://w3id.org/cwl/view/git/b0f226a9ac5152f3afe0d38c8cd54aa25b8b01cf/resources/schemas/bam_sample.yaml#bam_sample[] | ||
| simplex_bams | https://w3id.org/cwl/view/git/b0f226a9ac5152f3afe0d38c8cd54aa25b8b01cf/resources/schemas/bam_sample.yaml#bam_sample[] | ||
| unfiltered_bams | File[] | ||
| hotspots_in_normals_data | File |
Permalink:
https://w3id.org/cwl/view/git/b0f226a9ac5152f3afe0d38c8cd54aa25b8b01cf/workflows/subworkflows/standard_bam_to_collapsed_qc.cwl
