- Selected
- |
- Default Values
- Nested Workflows
- Tools
- Inputs/Outputs
This workflow is Open Source and may be reused according to the terms of:
MIT License
Note that the tools invoked by the workflow may have separate licenses.
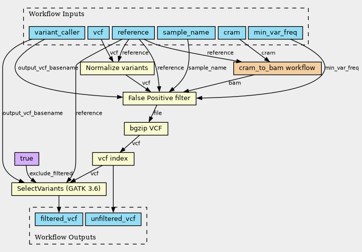
Inputs
| ID | Type | Title | Doc |
|---|---|---|---|
| vcf | File | ||
| cram | File | ||
| reference | String | ||
| sample_name | String (Optional) | ||
| min_var_freq | Float (Optional) | ||
| variant_caller | String |
Steps
| ID | Runs | Label | Doc |
|---|---|---|---|
| fp_bgzip |
../detect_variants/bgzip.cwl
(CommandLineTool)
|
bgzip VCF | |
| fp_index |
../detect_variants/index_vcf.cwl
(CommandLineTool)
|
vcf index | |
| fp_filter |
fp_filter.cwl
(CommandLineTool)
|
False Positive filter | |
| cram_to_bam |
../cram_to_bam/workflow.cwl
(Workflow)
|
cram_to_bam workflow | |
| hard_filter |
../detect_variants/select_variants.cwl
(CommandLineTool)
|
SelectVariants (GATK 3.6) | |
| normalize_variants |
normalize_variants.cwl
(CommandLineTool)
|
Normalize variants |
Outputs
| ID | Type | Label | Doc |
|---|---|---|---|
| filtered_vcf | File | ||
| unfiltered_vcf | File |
Permalink:
https://w3id.org/cwl/view/git/d1ee6a2a323cee7e4af00c7e0b926c2192038e1d/fp_filter/workflow.cwl
