- Selected
- |
- Default Values
- Nested Workflows
- Tools
- Inputs/Outputs
This workflow is Open Source and may be reused according to the terms of:
MIT License
Note that the tools invoked by the workflow may have separate licenses.
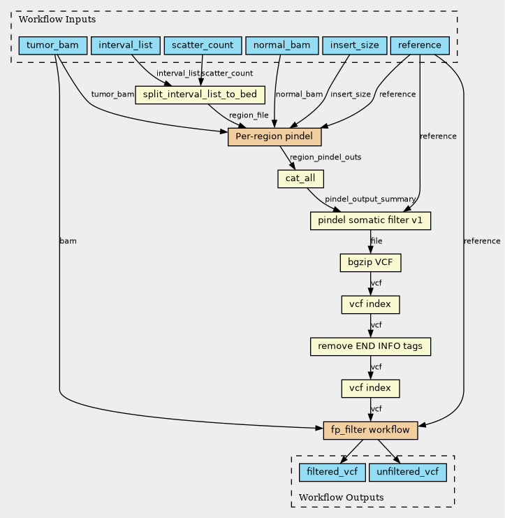
Inputs
| ID | Type | Title | Doc |
|---|---|---|---|
| reference | String | ||
| tumor_bam | File | ||
| normal_bam | File | ||
| insert_size | Integer | ||
| interval_list | File | ||
| scatter_count | Integer |
Steps
| ID | Runs | Label | Doc |
|---|---|---|---|
| bgzip |
../tools/bgzip.cwl
(CommandLineTool)
|
bgzip VCF | |
| index |
../tools/index_vcf.cwl
(CommandLineTool)
|
vcf index | |
| filter |
fp_filter.cwl
(Workflow)
|
fp_filter workflow | |
| cat_all |
../tools/cat_all.cwl
(CommandLineTool)
|
||
| reindex |
../tools/index_vcf.cwl
(CommandLineTool)
|
vcf index | |
| pindel_cat |
pindel_cat.cwl
(Workflow)
|
Per-region pindel | |
| somaticfilter |
../tools/pindel_somatic_filter.cwl
(CommandLineTool)
|
pindel somatic filter v1 | |
| remove_end_tags |
../tools/remove_end_tags.cwl
(CommandLineTool)
|
remove END INFO tags | |
| split_interval_list_to_bed |
../tools/split_interval_list_to_bed.cwl
(CommandLineTool)
|
Outputs
| ID | Type | Label | Doc |
|---|---|---|---|
| filtered_vcf | File | ||
| unfiltered_vcf | File |
Permalink:
https://w3id.org/cwl/view/git/9c0b1497c467393e1a54735575043dced73e95c4/definitions/subworkflows/pindel.cwl
