- Selected
- |
- Default Values
- Nested Workflows
- Tools
- Inputs/Outputs
This workflow is Open Source and may be reused according to the terms of:
MIT License
Note that the tools invoked by the workflow may have separate licenses.
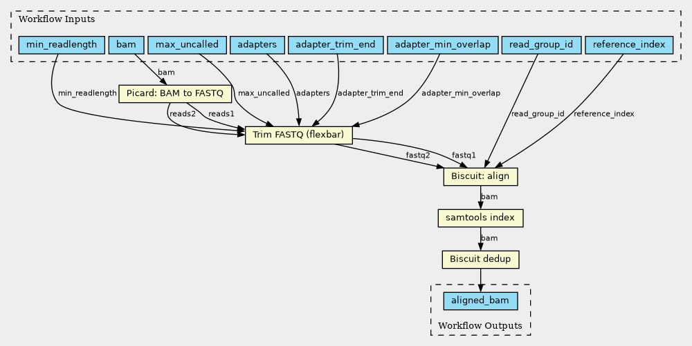
Inputs
| ID | Type | Title | Doc |
|---|---|---|---|
| bam | File | ||
| adapters | File | ||
| max_uncalled | Integer | ||
| read_group_id | String | ||
| min_readlength | Integer | ||
| reference_index | String | ||
| adapter_trim_end | String | ||
| adapter_min_overlap | Integer |
Steps
| ID | Runs | Label | Doc |
|---|---|---|---|
| index_bam |
../tools/index_bam.cwl
(CommandLineTool)
|
samtools index | |
| trim_fastq |
../tools/trim_fastq.cwl
(CommandLineTool)
|
Trim FASTQ (flexbar) | |
| bam_to_fastq |
../tools/bam_to_fastq.cwl
(CommandLineTool)
|
Picard: BAM to FASTQ | |
| biscuit_align |
../tools/biscuit_align.cwl
(CommandLineTool)
|
Biscuit: align | |
| biscuit_markdup |
../tools/biscuit_markdup.cwl
(CommandLineTool)
|
Biscuit dedup |
Outputs
| ID | Type | Label | Doc |
|---|---|---|---|
| aligned_bam | File |
Permalink:
https://w3id.org/cwl/view/git/174f3b239018328cec1d821947438b457552724c/definitions/subworkflows/bam_to_trimmed_fastq_and_biscuit_alignments.cwl
