- Selected
- |
- Default Values
- Nested Workflows
- Tools
- Inputs/Outputs
This workflow is Open Source and may be reused according to the terms of:
MIT License
Note that the tools invoked by the workflow may have separate licenses.
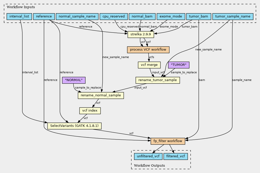
Inputs
| ID | Type | Title | Doc |
|---|---|---|---|
| reference | File | ||
| tumor_bam | File | ||
| exome_mode | Boolean | ||
| normal_bam | File | ||
| cpu_reserved | Integer (Optional) | ||
| interval_list | File | ||
| tumor_sample_name | String | ||
| normal_sample_name | String |
Steps
| ID | Runs | Label | Doc |
|---|---|---|---|
| merge |
../tools/merge_vcf.cwl
(CommandLineTool)
|
vcf merge | |
| filter |
fp_filter.cwl
(Workflow)
|
fp_filter workflow | |
| process |
strelka_process_vcf.cwl
(Workflow)
|
process VCF workflow | |
| strelka |
../tools/strelka.cwl
(CommandLineTool)
|
strelka 2.9.9 | |
| index_full |
../tools/index_vcf.cwl
(CommandLineTool)
|
vcf index | |
| region_filter |
../tools/select_variants.cwl
(CommandLineTool)
|
SelectVariants (GATK 4.1.8.1) | |
| rename_tumor_sample |
../tools/replace_vcf_sample_name.cwl
(CommandLineTool)
|
||
| rename_normal_sample |
../tools/replace_vcf_sample_name.cwl
(CommandLineTool)
|
Outputs
| ID | Type | Label | Doc |
|---|---|---|---|
| filtered_vcf | File | ||
| unfiltered_vcf | File |
Permalink:
https://w3id.org/cwl/view/git/0b6e8fd8ead7644cf5398395b76af5cf4011686f/definitions/subworkflows/strelka_and_post_processing.cwl
