- Selected
- |
- Default Values
- Nested Workflows
- Tools
- Inputs/Outputs
This workflow is Open Source and may be reused according to the terms of:
MIT License
Note that the tools invoked by the workflow may have separate licenses.
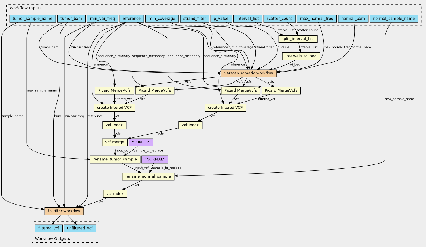
Inputs
| ID | Type | Title | Doc |
|---|---|---|---|
| p_value | Float (Optional) | ||
| reference | File | ||
| tumor_bam | File | ||
| normal_bam | File | ||
| min_coverage | Integer (Optional) | ||
| min_var_freq | Float (Optional) | ||
| interval_list | File | ||
| scatter_count | Integer | ||
| strand_filter | Integer (Optional) | ||
| max_normal_freq | Float (Optional) | ||
| tumor_sample_name | String | ||
| normal_sample_name | String |
Steps
| ID | Runs | Label | Doc |
|---|---|---|---|
| index |
../tools/index_vcf.cwl
(CommandLineTool)
|
vcf index | |
| merge |
../tools/merge_vcf.cwl
(CommandLineTool)
|
vcf merge | |
| filter |
fp_filter.cwl
(Workflow)
|
fp_filter workflow | |
| varscan |
varscan.cwl
(Workflow)
|
varscan somatic workflow | |
| merge_snvs |
../tools/set_filter_status.cwl
(CommandLineTool)
|
create filtered VCF | |
| merge_indels |
../tools/set_filter_status.cwl
(CommandLineTool)
|
create filtered VCF | |
| intervals_to_bed |
../tools/intervals_to_bed.cwl
(CommandLineTool)
|
||
| index_merged_snvs |
../tools/index_vcf.cwl
(CommandLineTool)
|
vcf index | |
| index_merged_indels |
../tools/index_vcf.cwl
(CommandLineTool)
|
vcf index | |
| rename_tumor_sample |
../tools/replace_vcf_sample_name.cwl
(CommandLineTool)
|
||
| split_interval_list |
../tools/split_interval_list.cwl
(CommandLineTool)
|
||
| rename_normal_sample |
../tools/replace_vcf_sample_name.cwl
(CommandLineTool)
|
||
| merge_scattered_somatic_snvs |
../tools/picard_merge_vcfs.cwl
(CommandLineTool)
|
Picard MergeVcfs | |
| merge_scattered_somatic_indels |
../tools/picard_merge_vcfs.cwl
(CommandLineTool)
|
Picard MergeVcfs | |
| merge_scattered_somatic_hc_snvs |
../tools/picard_merge_vcfs.cwl
(CommandLineTool)
|
Picard MergeVcfs | |
| merge_scattered_somatic_hc_indels |
../tools/picard_merge_vcfs.cwl
(CommandLineTool)
|
Picard MergeVcfs |
Outputs
| ID | Type | Label | Doc |
|---|---|---|---|
| filtered_vcf | File | ||
| unfiltered_vcf | File |
Permalink:
https://w3id.org/cwl/view/git/bfcb5ffbea3d00a38cc03595d41e53ea976d599d/definitions/subworkflows/varscan_pre_and_post_processing.cwl
