Workflow: metabarcode (gene amplicon) analysis for fastq files
protein - qc, preprocess, annotation, index, abundance
- Selected
- |
- Default Values
- Nested Workflows
- Tools
- Inputs/Outputs
This workflow is Open Source and may be reused according to the terms of:
BSD 2-clause "Simplified" License
Note that the tools invoked by the workflow may have separate licenses.
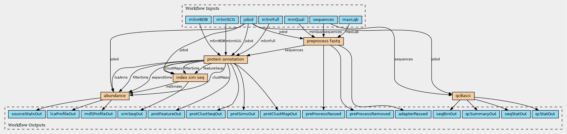
Inputs
| ID | Type | Title | Doc |
|---|---|---|---|
| jobid | String | ||
| maxLqb | Integer | ||
| m5nrBDB | File | ||
| m5nrSCG | File | ||
| minQual | Integer | ||
| m5nrFull | File[] | ||
| sequences | File |
Steps
| ID | Runs | Label | Doc |
|---|---|---|---|
| qcBasic |
qc-basic.workflow.cwl
(Workflow)
|
||
| annotate |
protein-annotation.workflow.cwl
(Workflow)
|
protein annotation |
Proteins - predict, cluster, identify, annotate |
| abundance |
abundance.workflow.cwl
(Workflow)
|
abundance |
abundace profiles from annotated files, for protein and/or rna |
| preProcess |
preprocess-fastq.workflow.cwl
(Workflow)
|
preprocess fastq |
Remove and trim low quality reads from fastq files. Return fasta files with reads passed and reads removed. |
| indexSimSeq |
index_sim_seq.workflow.cwl
(Workflow)
|
index sim seq |
create sorted / filtered similarity file with feature sequences, and index by md5 |
Outputs
| ID | Type | Label | Doc |
|---|---|---|---|
| qcStatOut | File | ||
| seqBinOut | File | ||
| simSeqOut | File | ||
| seqStatOut | File | ||
| protSimsOut | File | ||
| qcSummaryOut | File | ||
| adapterPassed | File | ||
| lcaProfileOut | File | ||
| md5ProfileOut | File | ||
| protFeatureOut | File | ||
| sourceStatsOut | File | ||
| protClustMapOut | File | ||
| protClustSeqOut | File | ||
| preProcessPassed | File | ||
| preProcessRemoved | File |
Permalink:
https://w3id.org/cwl/view/git/49e29dfc5b1f7a7630831a1052f9136caa29dbf7/CWL/Workflows/metabarcode-fastq.workflow.cwl
