- Selected
- |
- Default Values
- Nested Workflows
- Tools
- Inputs/Outputs
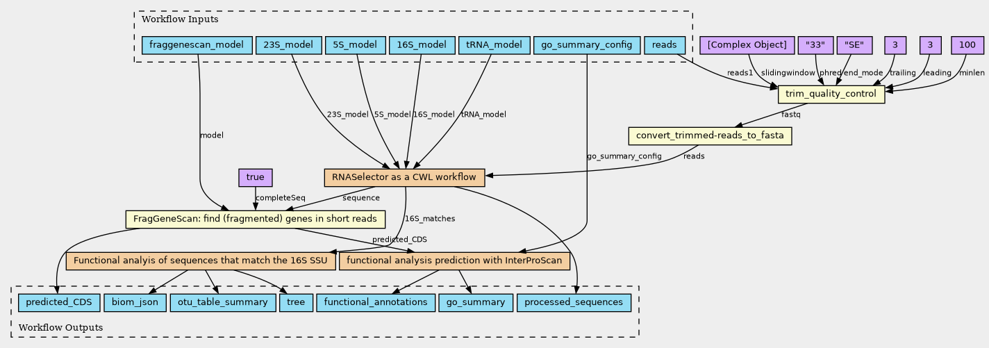
Inputs
| ID | Type | Title | Doc |
|---|---|---|---|
| reads | File [FASTQ] | ||
| 5S_model | File [HMMER format] | ||
| 16S_model | File [HMMER format] | ||
| 23S_model | File [HMMER format] | ||
| tRNA_model | File [HMMER format] | ||
| go_summary_config | File | ||
| fraggenescan_model | https://w3id.org/cwl/view/git/3f85843d4a6debdabe96bc800bf2a4efdcda1ef3/tools/FragGeneScan-model.yaml#model |
Steps
| ID | Runs | Label | Doc |
|---|---|---|---|
| ORF_prediction |
../tools/FragGeneScan1_20.cwl
(CommandLineTool)
|
FragGeneScan: find (fragmented) genes in short reads |
FragGeneScan is an application for finding (fragmented) genes in short
reads. It can also be applied to predict prokaryotic genes in incomplete
assemblies or complete genomes. |
| find_SSUs_and_mask |
rna-selector.cwl
(Workflow)
|
RNASelector as a CWL workflow |
https://doi.org/10.1007/s12275-011-1213-z |
| functional_analysis |
functional_analysis.cwl
(Workflow)
|
functional analysis prediction with InterProScan | |
| trim_quality_control |
../tools/trimmomatic.cwl
(CommandLineTool)
|
Trimmomatic is a fast, multithreaded command line tool that can be used to trim and crop Illumina (FASTQ) data as well as to remove adapters. These adapters can pose a real problem depending on the library preparation and downstream application. There are two major modes of the program: Paired end mode and Single end mode. The paired end mode will maintain correspondence of read pairs and also use the additional information contained in paired reads to better find adapter or PCR primer fragments introduced by the library preparation process. Trimmomatic works with FASTQ files (using phred + 33 or phred + 64 quality scores, depending on the Illumina pipeline used). |
|
| 16S_taxonomic_analysis |
16S_taxonomic_analysis.cwl
(Workflow)
|
Functional analyis of sequences that match the 16S SSU | |
| convert_trimmed-reads_to_fasta |
../tools/fastq_to_fasta.cwl
(CommandLineTool)
|
Outputs
| ID | Type | Label | Doc |
|---|---|---|---|
| tree | File | ||
| biom_json | File | ||
| go_summary | File | ||
| predicted_CDS | File | ||
| otu_table_summary | File | ||
| processed_sequences | File | ||
| functional_annotations | File |
https://w3id.org/cwl/view/git/3f85843d4a6debdabe96bc800bf2a4efdcda1ef3/workflows/emg-pipeline-v3.cwl
